站内检索
首页
关于我们
+
bevictor伟德官网简介
领导分工
组织机构
联系方式
团队队伍
+
团队概况
高层次人才
教授风采
博士风采
硕士风采
学工队伍
人才招聘
党建思政
+
组织架构
党建工作
思政教育
工会工作
人才培养
+
专业设置
课程建设
培养方案
实验实训
教学管理
两性一度
教学成果
学科竞赛
校企合作
研究生教育
+
通知公告
硕士点简介
硕士导师
规章制度
学科科研
+
学科方向
科研成果
学科平台
科研项目
审核评估
+
政策法规
通知公告
工作动态
员工管理
+
员工动态
团学工作
六进公寓
心理健康
日常管理
规章制度
人才招聘
+
招生工作
就业工作
创新创业
规章制度
+
党政管理
教学管理
科研管理
其他制度
科研成果
学科方向
科研成果
学科平台
科研项目
首页
>
学科科研
>
科研成果
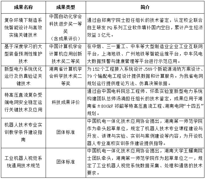
bevictor伟德官网代表性产学研用成果
作者:
发布时间:2025-07-09
点击数:
来源:bevictor伟德官网
上一条:没有了
下一条:
bevictor伟德官网2024年教师发表论文一览表